职场资料
VIP会员
文章代写
定制设计
公文课程
联系我们
免费专区
我的分销
登录
注册
通知
客服
vip
搜索
其他分类
资料
已收录 :228059篇
今日新增 :160篇
通知公告
5大会员资料介绍,必看!
2026年03月04日 21:13:40
全站资料会员介绍
2025年03月24日 12:43:38
招募代理,合作共赢
2025年07月10日 13:00:35
更多
首页
/
职场资料
/
企业资料
海量公文
购买
介绍
其他分类
民主生活
组织生活
调研报告
安全生产
讲话
致辞
发言
PPT
述职
总结
方案
党建
党课
心得
金句
纪要
信纸
展板
精选公文
购买
介绍
所有精选
第六期一年
第六期半年
第五期一年
第五期半年
第四期
第三期
第二期
第一期
企业资料
购买
介绍
其他分类
致辞
讲话
发言
述职
总结
调研
安全
方案
党建
党课
心得
人事
行政
培训
财务
薪酬
绩效
管理
晋升
营销
系统
架构
股权
合同
简历
PPT
学校资料
购买
介绍
其他分类
班主任
校长
家长
党建
方案
计划
总结
班会
安全
教研
讲话
发言
报告
师德
德育
PPT
试题
其他分类
XX公司党委委员,副总经理XXX同志与分管部门主要负责人XXX同志谈心谈话记录.docx
企业资料会员免费
试读
下载
XX电力设计院党委书记2025年度民主生活会对照检查材料2.docx
企业资料会员免费
试读
下载
XX电力设计院党委书记2025年度民主生活会对照检查材料1.docx
企业资料会员免费
试读
下载
在重庆职业经理人赋能经济新生态圆桌会上的致词.docx
企业资料会员免费
试读
下载
员工福利满意度调查问卷表.doc
企业资料会员免费
试读
下载
业务招待费报销制度.docx
企业资料会员免费
试读
下载
技术交底书.doc
企业资料会员免费
试读
下载
工作汇报制度1.docx
企业资料会员免费
试读
下载
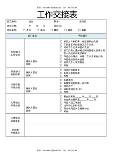
工作交接表.docx
企业资料会员免费
试读
下载
费用报销制度及报销流程.docx
企业资料会员免费
试读
下载
费用报销制度.doc
企业资料会员免费
试读
下载
发力语料建设,让人工智能健康成长.docx
企业资料会员免费
试读
下载
XX银行纪委书记2025年度民主生活会个人对照检查材料(带案例).docx
企业资料会员免费
试读
下载
抓好城市治理体系和治理能力现代化.docx
企业资料会员免费
试读
下载
关于区信用联社不良贷款清收工作的督查通报.docx
企业资料会员免费
试读
下载
公司党支部党史教育组织生活会对照检查情况汇报材料.docx
企业资料会员免费
试读
下载
14145 条
首页
上一页
1
2
...
119
120
121
122
123
124
125
...
884
885
下一页
末页